- 山东齐信机电科技有限公司
- 电话:0531-87269688
- 传真:0531-87331866
- 地址:山东省济南市长清区五峰山旅游度假区

齐信机电-换热机组安装使用说明书
1.用途
高效智能换热机组,是一套经过有机组合的完整的换热设备,它可进行汽——水、水——水的热交换,用户只需接上管道及电源即可使用。本系列机组广泛用于住宅、机关、学校、厂矿、医院、宾馆等场合的采暖和空调系统。
2.结构特点
出水温度智能控制,即出水温度按程序设定可随室外环境温度、标准间温度、和时间的变化而变化,供热质量高、节能。
计算机显示、储存、打印各种运行参数,包括:热媒流量、热媒温度、热媒压力、供热量、室外温度、标准间温度、供水温度、凝结水温度、循环水压力等。
汽-水换热时,设凝结水换热段及出水温度控制,充分利用凝结水热量。
系统补水采用变频控制、自动补水、稳压。
采用高性能的螺纹管换热器,机组体积小,占地面积少。
标准模块化设计,可根据用户情况,灵活选择控制内容,减少投资。
3.选用说明
该产品适用于住宅、机关、学校、厂矿、医院、宾馆等场合的采暖和空调系统。
热媒种类为蒸汽时,采暖系统的蒸汽工作压力为0.3-0.9Mpa,空调系统的蒸汽工作压力为0.2-0.9Mpa,超出此值应重新设计换热器。
热媒种类为热水时,采暖系统的热媒水工作温度为130℃,空调系统的热媒水工作温度为95℃,低于此值应重新设计换热器。
采暖系统供水温度为70-95℃(可调),空调系统供水温度为50-60℃(可调)。
双循环泵系统正常为一泵工作、一泵备用;三循环泵系统正常为二泵工作、一泵备用。
应留出相对独立的控制操作间,以安装控制柜,控制台型号及尺寸见样本表5。
换热机组出厂时不进行保温,为节能用户应自行保温。
样本性能表中的采暖面积,其建筑物单位面积热指标是按60W/m2计算的,实际供热面积应按实际的建筑物单位面积耗热指标进行修正。
热量计量时,需在热源管路上安装测量涡街,根据上游管道形式和变径情况,涡街上游至少应配20-40D的直管段,下游至少应配6-10D的直管段。(D涡街通径)
允许循环水阻(不包括换热机组):0.2Mpa。如大于此值,订货时应提出重新选择循环水泵。
允许供热高度为30m,如大于此值,订货时应提出重新选补水泵。
汽——水换热时有A、B、C、H、D、E六种控制类型选择,水——水换热时有F、G、H、D、E五种控制类型选择。
4.型号说明:
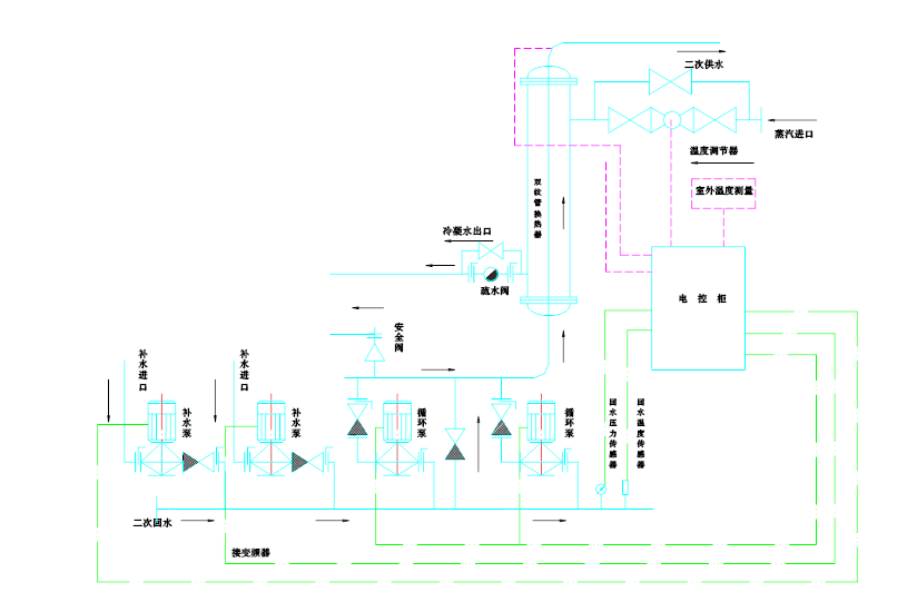
工作原理
汽——水流程图

二次网路的回水经过除污器,流入二次网路循环泵,(双循环泵时一台工作,一台备用;三循环泵时二台工作,一台备用);加压后进入水——水双纹管换热器,与一次网的热水进行热交换,达到二次网供水所需的水温后,进入二次网供水管路。当二次水系统的压力高于额定值时,溢流阀打开,向水箱内排放膨胀水,当系统压力降低时,电控柜变频控制补水泵补水,自动稳压。在水泵的进出口侧增加了泄压管,防止了因突然停泵造成水击事故。
5.机组安装
机组可直接水平放置在室内混凝土基础上(高出地面100mm即可),用地脚螺栓固定。
机组放置位置一定注意接管的方向并便于操作,周围留出500mm的操作空间。
当两组或两组以上机组并联使用时,每台机组的出水管必装止回阀。
当机组装在楼上时,只需核对楼板的承载能力即可。
与机组所有接管机组自身的各接口内部必须清理干净后方可接管。
机组启动前,必须按设计要求做一次水压试验。
6.机组控制柜的操作
简述:系统控制柜主要是为采暖机组提供智能化控制,方式灵活、操作简便,运行稳定可靠。
工作方式:
循环泵:工频:指直接用启动、停止按钮进行水泵电机的人工启动、停止。此时水泵电机全速运行,电控系统不考虑系统的压力,需人工观察压力情况,适时启、停电机。
变频:根据压力变送器反馈信号,变频器调整电机的转速,使系统的供水压力稳定。
补水泵:工频:指直接用启动、停止按钮进行水泵电机的人工启动、停止。此时水泵电机全速运行,电控系统不考虑系统的压力,需人工观察压力情况,适时启、停电机。
变频:根据压力变送器反馈信号,变频器调整电机的转速,使系统的供水压力稳定。
操作说明:
启动换热站:
合上控制柜内所有的空气开关;
除进汽阀以外的所有阀门打开;
把补水泵打到变频;
启动循环泵变频;
运行三分钟后,打开进汽阀;
把泄压阀打到自动;
把凝结水泵打到自动
停止换热站:
关闭进汽阀;
停止补水泵变频;
停止循环泵变频;
停止泄压阀、凝结水泵自动运行;
断开控制柜内所有的空气开关;
注意事项:
控制柜装有触摸屏,用户可监视系统各个温度、压力值。
触摸屏上设有用户设定值,严禁运行人员操作。
进汽阀开度在1/3左右,不要过大。
启动、停止换热站要按以上步骤,严禁私自操作。
若补水泵、循环泵变频运行,但水泵不运转,即为变频器出现故障。此时,断开控制柜内所有开关,等待2分钟后,合上开关。依次启动各个设备,故障即可解除。




